2004年主要電子零組件產品價格預測

摘要

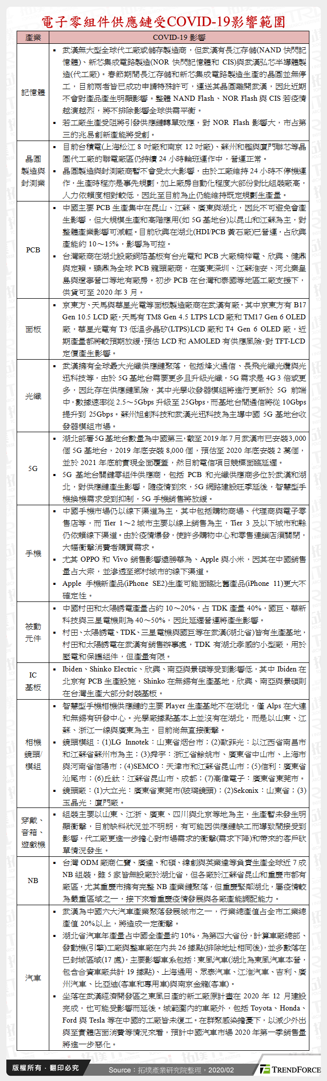
請輸入您的會員帳號與密碼,即可瀏覽全文

Login 如何購買

會員專屬
您好,該資料屬會員權益方可瀏覽,您需成為會員且購買此產業項目權限才可觀看,詳細說明如下:
  • 拓墣產業研究院之「產業資料庫」為付費的會員服務,若您尚未具備會員身份,歡迎您申請加入或是與我們的客服聯絡瞭解。
  • 若您所屬公司機關已具有拓墣會員身份,並且設定予貴公司人員線上申請,請先行移至「申請會員帳號」填寫申請資料後送出,我們會儘快為您審核辦理。若未開放線上申請,請您詢問貴公司的承辦連絡人處理,謝謝。
  • 由於貴公司無採購此產業項目,因此您將無法瀏覽此篇文章,欲查詢貴公司所購買的產業項目明細,請至「會員權益」查詢,謝謝。
  • 客戶服務專線: 02 8978-6498 ext.822
    客戶服務信箱:

請填寫正確的個人資料,以確保我們能將回覆的資訊傳達給您。您的意見送出之後,系統即自動將意見內容轉達給我們的客服人員,並寄送一份電子郵件至您填寫的電子郵件帳號,供您留存。

為必需填寫資料欄位。

您的姓名:

郵  箱:

 連絡電話:

意見類別: 網站功能 研討會 其他

議題主旨:

您的意見:

點擊驗證

確認送出 清除重填

宣傳推廣

新聞稿

1Q26 MLCC市場呈兩極化,實體AI引爆高階需求、消費電子陷成本寒冬

根據TrendForce最新MLCC(積層陶瓷電容)研究,2026年第一季全球MLCC產業 [...]

歐盟鬆綁燃油車禁令助力,2030年增程式電動車銷量有望翻倍成長

根據TrendForce最新電動車產業研究,增程式電動車(Range-Extended E [...]

承受CPU、記憶體價格雙漲壓力,預估1Q26筆電出貨季減14.8%

預估1Q26全球筆電出貨季減14.8%,2Q26溫和季增 記憶體、CPU、PCB [...]

AI運算架構升級推升記憶體市場產值有望於2027年再創高峰,估年增率超過50%

根據全球市場研究機構TrendForce最新研究,AI的創新帶來市場結構性變化,資料的存取 [...]

TCL攜手Sony成立合資公司,預估2027年合併電視市占率將挑戰Samsung Electronics

TCL接手Sony的家庭娛樂業務後,預估2027年兩者的合併電視市占率將接近兩成 [...]